Product Summary
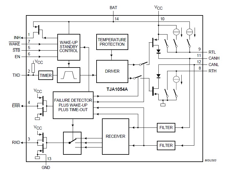
The TJA1054AT is a fault-tolerant CAN transceiver. It is the interface between the protocol controller and the physical bus wires in a Controller Area Network (CAN). The TJA1054AT is primarily intended for low-speed applications up to 125 kBd in passenger cars. The TJA1054AT provides differential receive and transmit capability but will switch to single-wire transmitter and/or receiver in error conditions.
Parametrics
TJA1054AT absolute maximum ratings: (1)VCC supply voltage on pin VCC: -0.3 to +6 V; (2)VBAT battery voltage on pin BAT: -0.3 to +40 V; (3)Vn DC voltage on pins TXD, RXD, ERR, STB and EN: -0.3 to VCC + 0.3 V; (4)VCANH CANH bus line voltage: -27 to +40 V; (5)VCANL CANL bus line voltage: -27 to +40 V; (6)Vtrt(n) transient voltage on pins CANH and CANL: -150 to +100 V; (7)VWAKE DC input voltage on pin WAKE: VBAT + 0.3 V; (8)IWAKE DC input current on pin WAKE: -15 mA; (9)VINH DC output voltage on pin INH: -0.3 to VBAT + 0.3 V; (10)VRTH DC voltage on pin RTH: -0.3 to VBAT + 1.2 V; (11)VRTL DC voltage on pin RTL: -0.3 to VBAT + 1.2 V; (12)RRTH termination resistance on pin RTH: 500 to 16000 Ω; (13)RRTL termination resistance on pin RTL: 500 to 16000 Ω; (14)Tvj virtual junction temperature: -40 to +150 ℃; (15)Tstg storage temperature: -55 to +150 ℃.
Features
TJA1054AT features: (1)Baud rate up to 125 kBd; (2)Up to 32 nodes can be connected; (3)Supports unshielded bus wires; (4)Very low ElectroMagnetic Emission (EME) due to built-in slope control function and a very good matching of the CANL and CANH bus outputs; (5)Good ElectroMagnetic Immunity (EMI) in normal operating mode and in low power; (6)modes; (7)Fully integrated receiver filters; (8)Transmit Data (TxD) dominant time-out function.
Diagrams

| Image | Part No | Mfg | Description | ![]() |
Pricing (USD) |
Quantity | ||||||||||||
|---|---|---|---|---|---|---|---|---|---|---|---|---|---|---|---|---|---|---|
![]() |
![]() TJA1054AT,512 |
![]() NXP Semiconductors |
![]() Network Controller & Processor ICs HI SPD CAN TRANSCVR |
![]() Data Sheet |
![]() Negotiable |
|
||||||||||||
![]() |
![]() TJA1054AT,518 |
![]() NXP Semiconductors |
![]() Network Controller & Processor ICs CAN XCVR FAULT-TOL |
![]() Data Sheet |
![]() Negotiable |
|
||||||||||||
![]() |
![]() TJA1054AT/S900 |
![]() NXP Semiconductors |
![]() Network Controller & Processor ICs FTCAN TRANSCEIVER |
![]() Data Sheet |
![]() Negotiable |
|
||||||||||||
![]() |
![]() TJA1054AT/M,518 |
![]() NXP Semiconductors |
![]() Network Controller & Processor ICs FAULT TOLERANT CAN TRANSCEIVER |
![]() Data Sheet |
![]() Negotiable |
|
||||||||||||
![]() |
![]() TJA1054AT/N,112 |
![]() |
![]() IC TXRX CAN 14BIT 5V 14-SOIC |
![]() Data Sheet |
![]() Negotiable |
|
||||||||||||
![]() |
![]() TJA1054AT/N,118 |
![]() |
![]() IC TXRX CAN 14BIT 5V 14-SOIC |
![]() Data Sheet |
![]() Negotiable |
|
||||||||||||
![]() |
![]() TJA1054AT/S900VM,5 |
![]() NXP Semiconductors |
![]() Network Controller & Processor ICs Fault-tolerant CAN transceiver |
![]() Data Sheet |
![]()
|
|
||||||||||||
![]() |
![]() TJA1054AT/S900VM:5 |
![]() NXP Semiconductors |
![]() Network Controller & Processor ICs IC TXRX CAN FAULT-TOL |
![]() Data Sheet |
![]()
|
|
||||||||||||
(Hong Kong)










