Product Summary
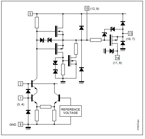
The STV5109 includes three video amplifiers designed with a high voltage bipolar/CMOS/DMOS technology (BCD). It drives directly the three cathodes and is protected against flashovers. Thanks to its three cathode current outputs, the STV5109 can be used with both parallel and sequential sampling applications.
Parametrics
STV5109 absolute maximum ratings: (1)VDD Supply High Voltage Pin 5: 250 V; (2)VCC Supply Low Voltage Pin 2: 20 V; (3)IOD, Output Current Pins 7 - 10 - 13: to VDD, Protected; IOG to Ground: 8 mA; (4)IFD, to VDD: 45mA; (5)IFG, to Ground: 45mA; (6)Ij Input Current Pins 1 - 3 - 4: 60 mA; (7)Tj Junction Temperature: 150 ℃; (8)Toper Operating Ambient Temperature: 0, + 70 ℃; (9)Tstg Storage Temperature: - 20, + 150 ℃.
Features
STV5109 features: (1)Bandwidth : 8MHz typical; (2)Supply Voltage : 220V typical; (3)Rise and Fall Time : 50ns TYPICAL; (4)CRT Cathode Current Outputs for Parallel or Sequential Cut-off or Drive Adjustment; (5)Flashover Protection.
Diagrams

![]() |
![]() STV5347 |
![]() STMicroelectronics |
![]() Video ICs Teletext Decoder |
![]() Data Sheet |
![]() Negotiable |
|
||||
![]() |
![]() STV5730DEMO1 |
![]() STMicroelectronics |
![]() Video IC Development Tools On-Screen Disp Demo |
![]() Data Sheet |
![]() Negotiable |
|
||||
![]() |
![]() STV5730A |
![]() STMicroelectronics |
![]() Multimedia Misc On-Screen Display |
![]() Data Sheet |
![]() Negotiable |
|
||||
![]() |
![]() STV5348D |
![]() STMicroelectronics |
![]() Plasma Drivers Teletext/VPS Decoder |
![]() Data Sheet |
![]() Negotiable |
|
||||
![]() |
![]() STV5348 |
![]() STMicroelectronics |
![]() Plasma Drivers Teletext/VPS Decoder |
![]() Data Sheet |
![]() Negotiable |
|
||||
![]() |
![]() STV5347D |
![]() Other |
![]() |
![]() Data Sheet |
![]() Negotiable |
|
||||
(Hong Kong)









