Product Summary
The MC34074VD is an Operational Amplifier. It offers 4.5 MHz of gain bandwidth product, 13 V/μs slew rate and fast settling time without the use of JFET device technology. Although it can be operated from split supplies, the MC34074VD is particularly suited for single supply operation, since the common mode input voltage range includes ground potential (VEE). The MC34074VD is available in standard or prime performance (A Suffix) grades and arespecified over the commercial, industrial/vehicular or military temperature ranges.
Parametrics
MC34074VD absolute maximum ratings: (1)Supply Voltage (from VEE to VCC):+44 V; (2)Output Short Circuit Duration :Indefinite Sec; (3)Operating Junction Temperature:+150℃; (4)Storage Temperature Range:-60℃ to +150℃.
Features
MC34074VD features: (1)Wide Bandwidth: 4.5 MHz; (2)High Slew Rate: 13 V/μs; (3)Fast Settling Time: 1.1 μs to 0.1%; (4)Wide Single Supply Operation: 3.0 V to 44 V; (5)Wide Input Common Mode Voltage Range: Includes Ground (VEE); (6)Low Input Offset Voltage: 3.0 mV Maximum (A Suffix); (7)Large Output Voltage Swing: -14.7 V to +14 V (with ±15 V Supplies); (8)Large Capacitance Drive Capability: 0 pF to 10,000 pF; (9)Low Total Harmonic Distortion: 0.02%; (10)Excellent Phase Margin: 60°; (11)Excellent Gain Margin: 12 dB; (12)Output Short Circuit Protection; (13)ESD Diodes/Clamps Provide Input Protection for Dual and Quad; (14)Pb-Free Packages are Available.
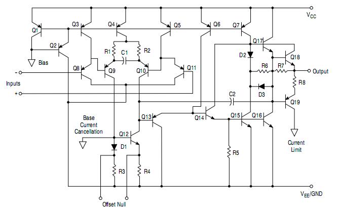
Diagrams

| Image | Part No | Mfg | Description | ![]() |
Pricing (USD) |
Quantity | ||||||||||||
|---|---|---|---|---|---|---|---|---|---|---|---|---|---|---|---|---|---|---|
![]() |
![]() MC34074VD |
![]() ON Semiconductor |
![]() Operational Amplifiers - Op Amps 3-44V Quad 5mV VIO |
![]() Data Sheet |
![]() Negotiable |
|
||||||||||||
![]() |
![]() MC34074VDG |
![]() ON Semiconductor |
![]() Operational Amplifiers - Op Amps 3-44V Quad 5mV VIO Extended Temp |
![]() Data Sheet |
![]()
|
|
||||||||||||
![]() |
![]() MC34074VDR2G |
![]() ON Semiconductor |
![]() Operational Amplifiers - Op Amps 3-44V Quad 5mV VIO Extended Temp |
![]() Data Sheet |
![]()
|
|
||||||||||||
![]() |
![]() MC34074VDR2 |
![]() ON Semiconductor |
![]() Operational Amplifiers - Op Amps 3-44V Quad 5mV VIO |
![]() Data Sheet |
![]() Negotiable |
|
||||||||||||
(Hong Kong)









